设为首页
|
加入收藏
首页
机构设置
本院概况
机构设置
领导简介
检务公开
工作报告
重要案件信息
案件程序信息查询
辩护与代理网上预约
法律文书公开
网上举报
检务指南
财务信息
申诉审查
12309检察服务
您所在位置:
首页
> 正文
公示公告
公示公告
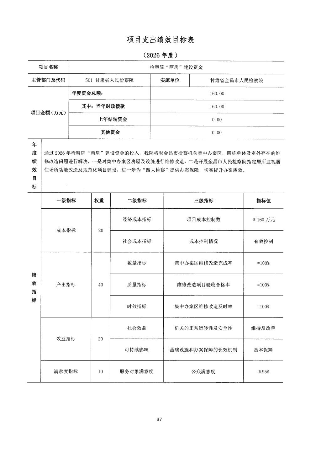
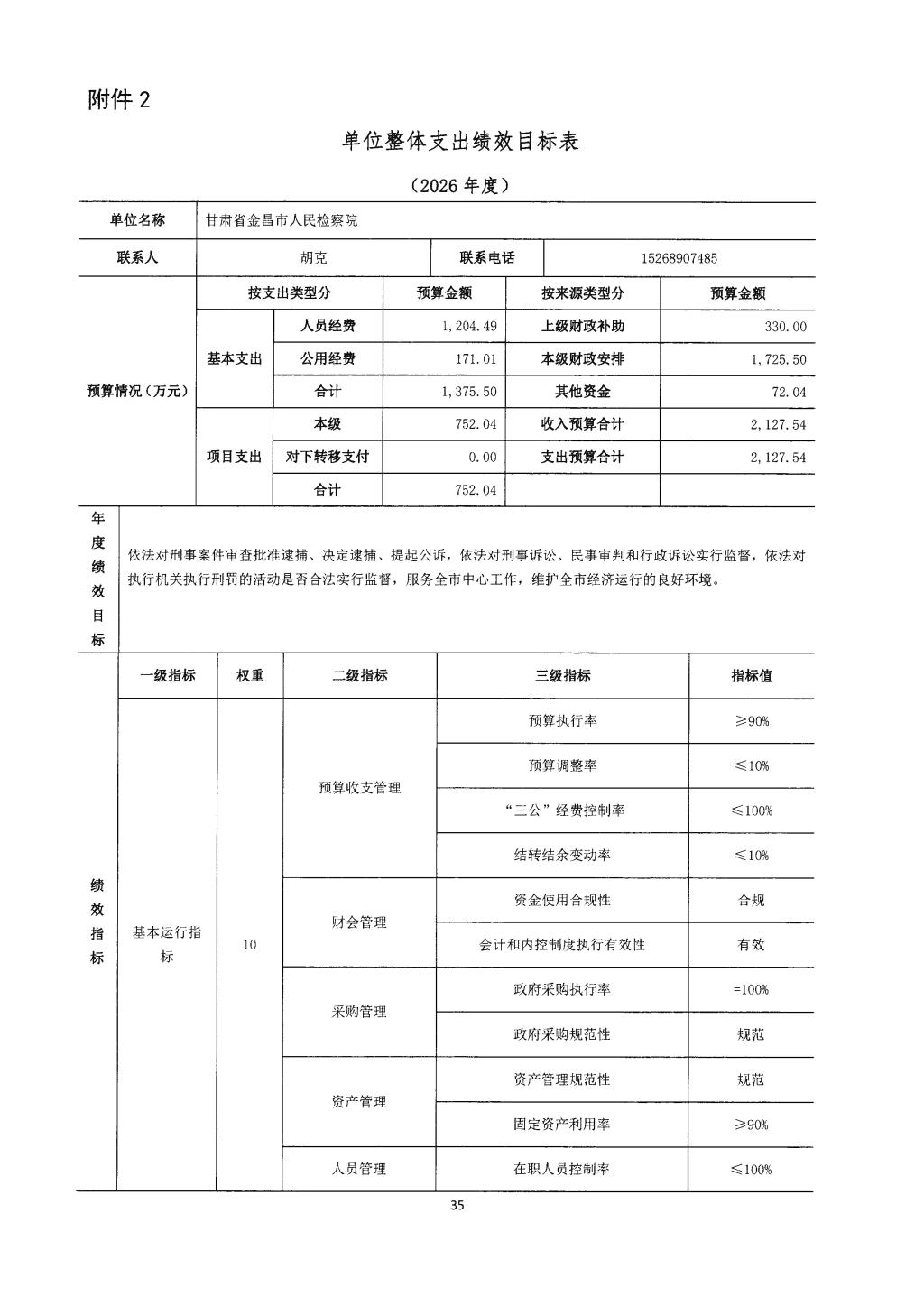
甘肃省金昌市人民检察院2026年单位预算公开情况说明
时间:2026-03-04 09:09:44 来源: 作者: 点击数:
上一篇:
金昌市人民检察院2026年4月院领导公开接访日公告
下一篇:
金昌市人民检察院关于开展领导干部集中接访活动的公告
【
关闭
】